|
BOSCH不带缓冲的比例阀放大器 |
|||||||
|
表1 |
|||||||
|
技 术 性 能 |
型号 |
*- |
PDL1 |
PV45 |
PV60 |
QV45 |
QV60 |
|
*-PGC1 |
PDL1-PGC1 |
PV45-PGC1 |
PV60-PGC1 |
QV45-PGC1 |
QV60-PGC1 |
||
|
应用对象 |
|
|
|
|
|
||
|
铁磁铁 |
*- |
2.7A/25W |
|||||
|
*-PGC1 |
3.7A/50W |
||||||
|
额定电 流/A |
*- |
1.5(当输入电压较低,以及电磁铁连线较长时,电流会大于上述值) |
|||||
|
*-PGC1 |
2.2(当输入电压较低,以及电磁铁连线较长时,电流会大于上述值) |
||||||
|
电缆长度及截面尺寸 |
电磁铁可达:65ft(20m),18AWG;连线可达:130ft(40m),14AWG |
||||||
|
位移传感器:最长150ft,100Pf/m |
|||||||
|
电源及电容:18AWG |
|||||||
|
输出到比例电磁铁信号 |
脉宽调制信号Imax=2.7A,脉宽调制信号Imax=3.7A |
||||||
|
输出短路保护 |
接电磁铁的输出级;接LVDT信号;电位器信号源 |
||||||
|
特点 |
LVDT电缆断路监测,PID位移控制 |
||||||
|
PWM输出级;充放电快,响应高 |
|||||||
|
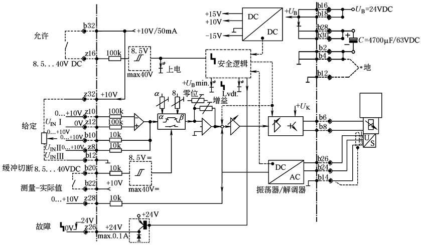
表2 PAL1、PV45、PV60、QV45和QV60等 |
|
|
原
理
图 |
|
|
面
板 |
|
|
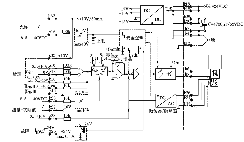
表3 PAL1-PGC1、PV45-PGC1、PV60-PGC1、QV45-PGC1和QV60-PGC1等 |
|
|
原
理
图 |
|
|
面
板 |
|









