|
BOSCH单通道放大器(不带位移控制,带缓冲) |
|||
|
面
板 |
|
||
|
技 术 性 能 |
型号 |
1M45-2.5A |
1M45-0.8A |
|
应用对象 |
所有不带位移控制的比例阀 |
不带位移控制的比例压力阀 |
|
|
质量/kg |
0.2 |
||
|
电缆长度及截面尺寸 |
电磁铁可达 65ft(20m),18AWG |
||
|
连线可达 130ft(40m),14AWG |
|||
|
阀响应时间(100%信号变化)/ms |
50 |
||
|
阀滞环/% |
<4 |
||
|
缓冲时间/s |
0.05~5 |
||
|
调整 |
零位[UIN≤0.3(0.5)VDC] |
||
|
增益UIN=10V缓冲时间 |
|||
|
特点 |
输入输出短路保护 |
||
|
PWM输出级,快速充放电,高响应 |
|||
|
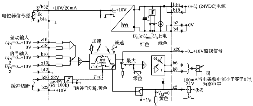
原 理 图 |
|
||


