|
STF型双筒自封式吸油过滤器 |
|
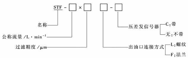
STF型过滤器由两只单筒过滤器和换向阀组成,可在系统不停机状态下更换或清洗滤芯。该滤油器配有压差发信号器、旁路阀和自封阀 型号意义:
技术规格和外形尺寸
|
|
mm |
|||||||||||||||||||||||||
|
型 号 |
流量 /L· min-1 |
过滤 精度 /μm |
原始 压力 损失 /MPa |
发信号 装置 |
A |
B |
B1 |
B2 |
a |
b |
D |
d |
d1 |
H |
H1 |
H2 |
L |
L1 |
L2 |
L3 |
F |
M |
质量 /kg |
生产厂 |
|
|
电压 /V |
电流 /A |
||||||||||||||||||||||||
|
STF-25 ×※L-C |
25 |
80
100
180 |
≤0.01 |
12
24
36
220 |
2.5
2
1.5
0.25 |
208 |
53 |
95 |
120 |
— |
— |
54 |
20 |
12 |
215 |
50 |
147 |
366 |
345 |
320 |
100 |
265 |
M27× 2 |
8.1 |
沈阳 六玲 过滤 机器 有限 公司, 远东 液压 配件 厂 |
|
STF-40 ×※L-C |
40 |
232 |
8.9 |
||||||||||||||||||||||
|
STF-63 ×※L-C |
63 |
238 |
60 |
105 |
130 |
70 |
32 |
12 |
241 |
56 |
161 |
406 |
385 |
360 |
110 |
275 |
M42× 2 |
11.3 |
|||||||
|
STF-100 ×※L-C |
100 |
291 |
12.9 |
||||||||||||||||||||||
|
STF-160 ×※L-C |
160 |
353 |
81 |
130 |
155 |
70 |
40 |
89 |
50 |
12 |
362 |
67 |
187 |
534 |
510 |
485 |
175 |
350 |
|
23.7 |
|||||
|
STF-250 ×※F-C |
250 |
432 |
26.1 |
||||||||||||||||||||||
|
STF-400 ×※F-C |
400 |
355 |
90 |
150 |
175 |
90 |
50 |
102 |
65 |
12 |
467 |
80 |
222 |
551 |
530 |
505 |
190 |
400 |
42.4 |
||||||
|
STF-630 ×※F-C |
630 |
430 |
115 |
190 |
220 |
120 |
70 |
133 |
90 |
15 |
569 |
100 |
278 |
666 |
660 |
630 |
220 |
545 |
69.0 |
||||||
|
STF-800 ×※F-C |
800 |
|
627 |
71.2 |
|||||||||||||||||||||


