|
静电轴承的分类 |
||
|
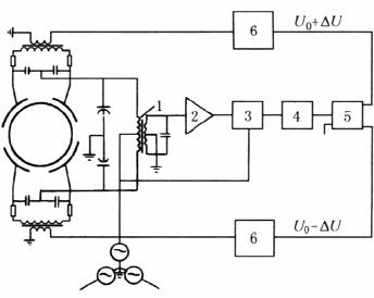
静电轴承按控制方式分为无源型和有源型两种。由伺服控制使轴承稳定运转的属有源型,靠自身电磁参数调谐,或者采用非调谐的电桥电路,使轴承稳定运转的,属无源型,LC调谐回路与有源型控制回路原理图和特点见下表。静电轴承根据轴颈几何形状可分为平面型、圆柱型、圆锥型和球型 两种静电轴承的比较 |
||
|
线路 名称 |
LC调谐回路 |
有源型控制回路 |
|
典 型 线 路 |
E—— 电源电压,V; L—— 谐振电感,H; C0—— 转子处于平衡位置时的电容量,F; U0—— 转子处于平衡位置时的谐振电压,V; ΔC、ΔU—— 由于转子位置变化量Δx引起的电容、电压变化量 |
1—量测变压器;2—高放;3—检相; 4—校正;5—差放;6—调制功放 |
|
特 点 |
利用转子与支承电极间的电容 C 随间隙变化而变化的特点,在线路中串或并入电感 L,构成谐振回路 |
通常使用电容电桥位移传感器测量转子的位移。在测量变压器输出端得到正比于转子位移的信号,经放大、检相为直流电压,由差放分为两路并调制成交流信号,再经功放和高压变压器将电压加到支承电极 |


