|
YCX、TF型箱外自封式吸油过滤器 |
|
该类过滤器可直接安装在油箱侧边、底部或上部,设有自封阀、旁通阀、压差发信器。当压差超过0.032MPa时,旁通阀会自动开启。更换或清洗滤芯时,自封阀关闭,切断油箱油路
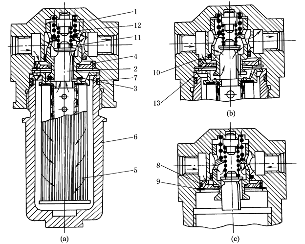
自封式吸油过滤器结构原理 (a)过滤器正常工作状态;(b)过滤器滤芯被污染物堵塞时安全阀开启; (c)更换或清洗滤芯时封闭滤油器上下游的油路 1—上壳体;2—单向阀阀芯;3—安全阀;4—阀座;5—滤芯元件;6—下壳体; 7、8、10—O形密封圈;9—挡圈;11—单向阀弹簧;12—安全阀弹簧;13—安全阀阀体 |
|
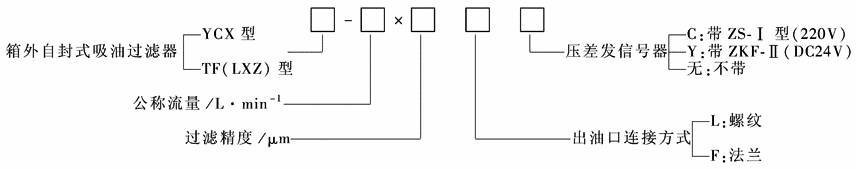
1) 型号意义
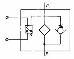
图形符号 2) 技术规格 |
|
表1 |
|||||||||||
|
型 号 |
通径 /mm |
压力 /MPa |
流量 /L·min-1 |
过滤 精度 /μm |
压力损失/MPa |
发信号装置 |
旁通阀 开启压差 /MPa |
质量 /kg |
生产厂 |
||
|
原始值 |
允许最大值 |
电压/V |
电流/A |
||||||||
|
YCX-25×※LC |
15 |
0.035 (发信号 压力) |
25 |
80
100
180 |
<0.01 |
0.03 |
0~36 |
0.6 |
>0.032 |
|
远东液压配件厂 |
|
YCX-40×※LC |
20 |
40 |
|||||||||
|
YCX-63×※LC |
25 |
63 |
|||||||||
|
YCX-100×※LC |
32 |
100 |
|||||||||
|
YCX-160×※LC |
40 |
160 |
|||||||||
|
YCX-250×※LC |
50 |
250 |
|||||||||
|
YCX-400×※LC |
65 |
400 |
|||||||||
|
YCX-630×※LC |
80 |
630 |
|||||||||
|
YCX-800×※LC |
90 |
800 |
|||||||||
|
TF-25×※L-S |
15 |
|
25 |
80
100
180 |
<0.01 |
0.02 |
12 14 36 220 |
2.5 2 1.5 0.25 |
|
1.8 |
黎明液压机电厂、高行液压气动总厂 |
|
TF-40×※L-S |
20 |
40 |
2.2 |
||||||||
|
TF-63×※L-S |
25 |
63 |
2.8 |
||||||||
|
TF-100×※L-S |
32 |
100 |
3.6 |
||||||||
|
TF-160×※L-S |
40 |
160 |
4.6 |
||||||||
|
TF-250×※L-S |
50 |
250 |
5.8 |
||||||||
|
TF-400×※L-S |
65 |
400 |
8.0 |
||||||||
|
TF-630×※L-S |
80 |
630 |
14.5 |
||||||||
|
TF-800×※L-S |
90 |
800 |
15.6 |
||||||||
|
3) 外形尺寸 |
|||||||||||||
|
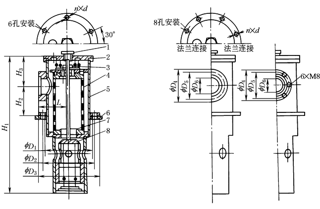
YCX型吸油过滤器
1—自封顶杆螺栓;2—过滤器上盖;3—旁通阀;4—滤芯;5—外壳;6—油箱壁;7—集污盅;8—自封单向阀 |
|||||||||||||
|
表2 mm |
|||||||||||||
|
型 号 |
公称流量 /L·min-1 |
过滤精度 /μm |
D1 |
D2 |
D3 |
D4 |
D5 |
D6 |
H1 |
H2 |
H3 |
L |
n×d |
|
YCX-25×※LC |
25 |
80
100
180 |
70 |
95 |
110 |
35 |
M22×1.5 |
20 |
216 |
53 |
67 |
50 |
6×f7 |
|
YCX-40×※LC |
40 |
70 |
95 |
110 |
40 |
M27×2 |
25 |
256 |
53 |
67 |
52 |
6×f7 |
|
|
YCX-63×※LC |
63 |
95 |
115 |
135 |
48 |
M33×2 |
31 |
278 |
62 |
89 |
67 |
6×f9 |
|
|
YCX-100×※LC |
100 |
95 |
115 |
135 |
58 |
M42×2 |
40 |
328 |
70 |
89 |
70 |
6×f9 |
|
|
YCX-160×※LC |
160 |
95 |
115 |
135 |
65 |
M48×2 |
46 |
378 |
70 |
89 |
70 |
6×f9 |
|
|
YCX-250×※FC |
250 |
120 |
150 |
175 |
100 |
85 |
50 |
368 |
85 |
105 |
83 |
6×f9 |
|
|
YCX-400×※FC |
400 |
146 |
175 |
200 |
116 |
100 |
68 |
439 |
92 |
125 |
96 |
6×f9 |
|
|
YCX-630×※FC |
630 |
165 |
200 |
220 |
130 |
116 |
83 |
516 |
102 |
130 |
110 |
8×f9 |
|
|
YCX-800×※FC |
800 |
185 |
205 |
225 |
140 |
124 |
93 |
600 |
108 |
140 |
120 |
8×f9 |
|
|
TF(LXZ)型吸油过滤器 |
||||||||||||
|
|
||||||||||||
|
表3 螺纹连接的TF(LXZ)型吸油过滤器 mm |
||||||||||||
|
型 号 |
L1 |
L2 |
L3 |
H |
M |
D |
A |
B |
C1 |
C2 |
C3 |
4×d |
|
TF-25×※L-S |
93 |
78 |
36 |
25 |
M22×1.5 |
f62 |
80 |
60 |
45 |
42 |
28 |
f9 |
|
TF-40×※L-S |
110 |
M27×2 |
||||||||||
|
TF-63×※L-S |
138 |
98 |
40 |
33 |
M33×2 |
f75 |
90 |
70.7 |
54 |
47 |
||
|
TF-100×※L-S |
188 |
M42×2 |
||||||||||
|
TF-160×※L-S |
200 |
119 |
53 |
42 |
M48×2 |
f91 |
105 |
81.3 |
62 |
53.5 |
f11 |
|
|
表4 法兰连接的TF(LXZ)型吸油过滤器 mm |
||||||||||||||||
|
型 号 |
L1 |
L2 |
L3 |
H |
D1 |
D |
a |
b |
4×n |
A |
B |
C1 |
C2 |
C3 |
4×d |
Q |
|
TF-250×※F-S |
270 |
119 |
53 |
42 |
f50 |
f91 |
70 |
40 |
M10 |
105 |
81.3 |
72.5 |
53.5 |
28 |
f11 |
f60 |
|
TF-400×※F-S |
275 |
141 |
60 |
50 |
f65 |
f110 |
90 |
50 |
125 |
95.5 |
82.5 |
61 |
f70 |
|||
|
TF-630×※F-S |
325 |
184 |
55 |
65 |
f90 |
f140 |
120 |
70 |
160 |
130 |
100 |
81 |
f100 |
|||
|
TF-800×※F-S |
385 |
|||||||||||||||
|
注:出油口法兰所需管子直径为Q。 |
||||||||||||||||





