|
增速回路 |
||
|
增速回路是指在不增加液压泵流量的前提下,使执行元件运行速度增加的回路。通常采用差动缸、增速缸、自重充液、蓄能器等方法实现 |
||
|
类别 |
回 路 |
特 点 |
|
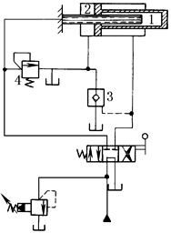
差 动 缸 增 速 回 路 |
|
液压缸由有杆腔和无杆腔构成。两腔受压面积不等,其面积比值即为速度变化的倍数。图示当换向阀换到左位时,液压缸呈差动连接,泵输出的油液和液压缸返回的油液合流进入液压缸无杆腔,活塞实现快速运动。该回路在设计应用时,一定要考虑有杆腔反力作用 |
|
增 速 缸 增 速 回 路 |
|
采用增速活塞的结构实现增速。活塞快速右行时,泵只供给增速活塞小腔1所需的油液,大腔2所需的油液通过液动单向阀3从油箱中吸取;当外载荷增加时,系统压力升高,使顺序阀4打开,阀3关闭,压力油进大腔2,活塞慢速移动。回程时,压力油打开阀3,腔2油排回油箱,活塞快速回程 |
|
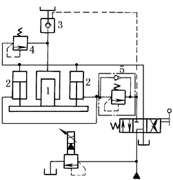
辅 助 缸 增 速 回 路 |
|
辅助缸增速回路多用于大中型液压机中,为了减少泵的容量,设置成对的辅助缸。在主缸1活塞快速下降时,泵只向辅助缸2供油,主缸通过阀3从充油箱中补油,直到压板接触工件后,油压上升,顺序阀4被打开,压力油进入主缸,转为慢速下行。回程时压力油进入辅助缸下腔,主缸上腔油通过阀3回充油箱。平衡阀5防止自重下滑 |
|
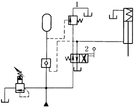
蓄 能 器 增 速 回 路 |
|
液压泵通过单向阀向蓄能器充液直至压力升高到调压阀1调定压力后,泵通过调压阀1卸荷。四通阀处2位时,单向阀打开,泵和蓄能器同时向液压缸下侧供油,推动活塞上升 |
|
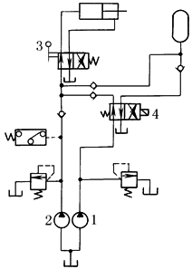
|
图示位置时泵1(低压泵)、泵2(高压泵)和蓄能器同时向液压缸供油,此时为快速行程;阀4切至右位,泵2向液压缸供油,泵1向蓄能器充液,此时为慢速加压行程;加压结束,阀3至右位、阀4至左位,泵1、2与蓄能器同时向液压缸供油,活塞快速退回,退到终点,压力升高,压力继电器动作,阀4通电,泵1向蓄能器充液,泵2油液从溢流阀回油箱 |
|
|
自 动 补 油 增 速 回 路 |
|
本回路常用于运动部件较大的液压机中。换向阀处右位,活塞下行,由于自重快速下降(下降速度由阀4控制),上腔需油如超过泵供油量,阀1打开,自动补油。当运动部件接触工件时,载荷增加,阀1被关闭,缸上腔只有泵供油,此时为低速行程。回程时,换向阀处左位,压力油进入液压缸下腔,同时打开阀1、3,液压缸上腔油回充油箱2 |






